
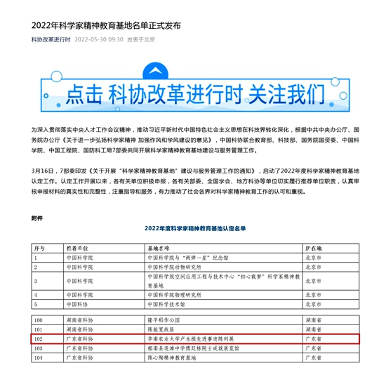
近日,由中国科协联合教育部、科技部、国务院国资委、中国科学院、中国工程院、国防科工局7部委(以下简称“7部委”)共同开展的2022年科家精神教育基地评选结果正式公布,华南农业大学卢永根先进事迹陈列展(以下简称“卢永根先进事迹陈列展”)与中国科学院、“两弹一星”纪念馆等140家单位从实际申报的473家单位中脱颖而出,成功入选,建设期至2026年。
据了解,为深入贯彻落实中央人才工作会议精神,推动习近平新时代中国特色社会主义思想在科技界转化深化,根据中共中央办公厅、国务院办公厅《关于进一步弘扬科学家精神 加强作风和学风建设的意见》,7部委共同开展科学家精神教育基地建设与服务管理工作。3月16日,7部委印发《关于开展“科学家精神教育基地”建设与服务管理工作的通知》,启动了2022年度科学家精神教育基地认定工作。
我校党委高度重视该项工作,部署安排党委宣传部联合科学研究院、农学院等单位认真申报材料;经广东省科学技术协会等7家单位指导推荐,卢永根先进事迹陈列展经过初评、终评和公示等程序最终入选。

2021年4月2日,学校举行“卢永根先进事迹陈列展”揭幕仪式


“一展”指卢永根先进事迹陈列展线下展馆和网上展厅,线下展馆设在广州市文物保护单位我校5号楼一楼


“一旧址”设在农学院816室,卢永根院士2007年9月至2016年10月的办公室旧址


卢永根先进事迹陈列展成为广大师生和社会各界学习打卡热门地
卢永根先进事迹陈列展是学校为学习“全国优秀共产党员”卢永根同志的先进事迹、传承弘扬卢永根的科学家精神,全力打造的“一展一廊一室一旧址”等多层次学习平台。“一展”主要是“卢永根先进事迹陈列展”线下展馆和线上展厅;“一廊”是指利用线下展厅旁的走廊打造的“卢永根经典语句墙”;“一室”是卢永根先进事迹学习座谈室;“一旧址”是指活化使用卢永根办公旧址,将卢永根院士2007年9月至2016年10月的办公室作为学校爱国主义教育基地。卢永根先进事迹陈列展利用实物展品、VR技术生动展现了卢永根不忘初心、忠诚如山的政治品格,献身科研、勇挑重担的担当精神,立德树人、鞠躬尽瘁的崇高境界,为广大师生党员提供了多层次、沉浸式的学习场景,建成后迅速成为校内外开展党史学习教育的热门“打卡点”,截止2022年5月,参观学习人数逾10万人次。(文图/王敏 陈芃辰 农学院 兽医学院)
