全文检索

华南农业大学入选“双一流”

发布者:宣传部 陈芃辰发布时间:2022-02-14浏览次数:43814

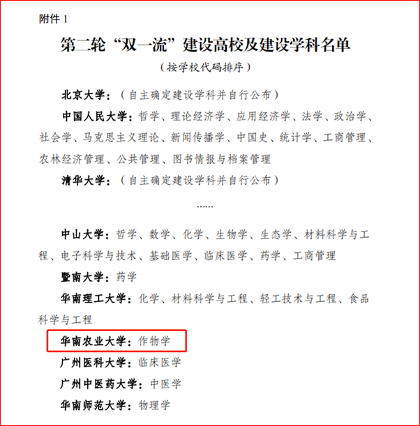
  2月14日,教育部、财政部、国家发展改革委公布第二轮“双一流”建设高校及建设学科名单,华南农业大学入选。

  作为一所以农立校的综合性大学,华南农业大学的办学历史可追溯至1909年成立的广东全省农事试验场及附设农业讲习所。1952年,中山大学农学院、岭南大学农学院和广西大学农学院的一部分合并组建华南农学院,1984年更名为华南农业大学,至今已有113年的历史。

  华南农业大学作物学科历史悠久、底蕴深厚。我国“稻作科学之父”、华南农学院首任院长丁颖早在上世纪20年代就率先开始了水稻育种与光温生态研究,在我国稻作史上第一个利用野生稻杂交培育出水稻新品种,奠定了作物学科发展的基础。百余年来,学科先后培养了包括丁颖、卢永根、黄耀祥、林鸿宣、刘耀光5名院士在内的一万多名农业专门人才,涌现出丁颖、卢永根、刘耀光“一门三院士”,以“丁颖精神”“卢永根先进事迹”为核心的学科文化一脉相承。
  “十三五”以来,作物学科在团队、平台、项目、成果等方面齐头并进,为生物育种、现代种业发展与粮食安全等提供了有力支撑。作为作物学科重要支撑的植物学与动物学进入ESI全球排名1‰,农业科学进入ESI全球排名前1%。学科现有中国科学院院士1人、国家自然科学基金创新研究群体1个、国家级重点人才10人、省级重点人才12人;建有亚热带农业生物资源保护与利用国家重点实验室、国家植物航天育种工程技术研究中心2个国家级科研平台,教育部农科教人才培养基地和国家实验教学示范中心各1个、国家一流本科专业建设点2个。
  学科带头人刘耀光院士团队在杂交稻育性控制的分子机制等研究领域优势明显,相关成果获国家自然科学奖二等奖;团队创建出高效的植物多基因叠加系统和多基因编辑体系,被全球上千个实验室使用。同时,作物学科在水稻分子设计与籼粳杂交稻育种、航天育种、南方大豆品种选育、新型四倍体水稻创制等方面特色明显,近年来在《Nature Genetics》《Nature Communications》《Cell Research》等刊物上发表一批高水平论文,培育作物新品种56个,在华南地区大面积推广。
  华南农业大学将以“双一流”建设作为高质量内涵式发展的新机遇和新起点,为早日实现农业特色世界一流大学的宏伟目标而努力奋斗。


SCAU Copyright 华南农业大学党政办公室.All rights reserved.

地址:广州市天河区五山华南农业大学

管理登录  备案编号:粤ICP备05008874号